会计毕业生实习周记
会计研究生实习周刊(之一)
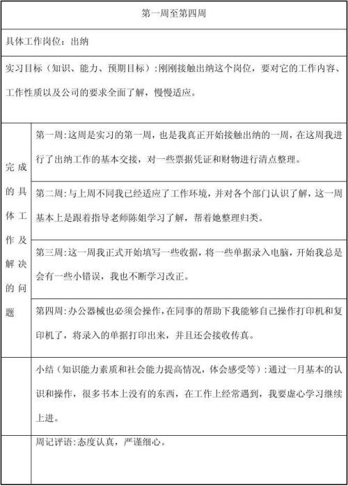
![[__MARK_103__]](/upload/20200823/2243660396038619136.jpg)
我应老师的要求在一个月内成功完成了学校要求的实习。我正在一家有限公司的财务部门实习一个月。 …………有限公司是一家以…为基础的一站式生产,供应和销售的现代化企业。管理和科研生产。公司依托青岛市政治,经济,文化中心的强大地缘优势,以及集团公司的大力支持,秉承“帮助人民,造福人民,信任世界”的经营理念, “务实,诚信,客户至上”的宗旨。在北京医药市场。
我在这家公司财务部门实习的主要内容包括出纳工作和会计工作,包括会计凭证的生产,会计凭证的固定,银行电汇的填写,银行对账单的记录以及对帐目的计算。印花税。还有很多。
会计凭证是经过会计师核实并根据其经济活动内容分类的原始凭证或汇总原始凭证,用作注册帐户的会计凭证。根据会计凭证反映的经济业务内容或反映的内容是否与货币资金有关,可以将其分为收据,付款凭证和转移凭证。会计人员必须严格按照规定的格式和内容填写会计凭证。除了记录必须真实,完整,及时且清楚地书写之外,它们还必须满足以下要求:“摘要”列用于经济业务内容的简短描述要求文本描述必须简洁并通用化以满足账簿注册的要求。应该根据经济业务的内容和会计制度的规定确定应借用的科目。该帐户必须正确使用,并且不能随意更改。简化帐户名称。必须填写相关的辅助或详细帐户。在会计凭证中,应记入借方的帐户和应贷记的帐户必须保持明确的对应关系,并且在填写会计凭证后,应根据用于检查相应帐户余额的会计方法。会计凭证必须按顺序编号,以方便检查并避免凭证丢失。每个会计凭证都必须标有附件。以便将来检查的页数。该公司使用的财务软件是用友财务软件,因此日常凭证的准备工作由计算机完成。具体操作方法如下:1.会计凭证的“摘要栏”是对经济业务的简要说明,也是一种注册。会计账簿的重要依据必须基于不同类型经济业务的特点。 ,考虑到需要注册帐户簿并正确填写,而不会丢失或填写错误。 2.有必要根据经济业务的性质,按照会计制度的统一规定编制会计分录,并填写“借方科目”和“贷方科目”两栏。 “中学或详细科目”是指主要科目的类别中学或详细科目,不需要详细会计的主要科目或“中学或详细科目”列可以省略。 3.在“金额”列中注册的金额应分别与“借项科目”或“贷方科目”相对应,或分别与“一级科目”和“二级科目或明细科目”相对应。 4,“记帐符号”一栏表示根据会计凭证登记了相关账簿后,该账簿的页数或在该栏中标记“√”,表示该账簿已在该账户中注册。避免再次进入。遗漏,该列在发布之前没有任何记录。 5.“文档编号”列。会计凭证应在一个月内连续编号以进行验证。收据,付款和转账凭证分别编号。对于收据和付款凭证,必须根据接收和支付的现金或银行存款分别编号,例如“银收据编号×编号”,“付款编号编号×编号”,“转换编号”编号×”。需要为业务交易准备多个会计凭证,可以使用“记分编号方法” 6.会计凭证的日期,应根据收支货币的日期填写收支凭证资金;原则上,转移凭证应按原始凭证的领取日期填写,也可以根据会计凭证的填写日期填写; 7.发票上的“附件×件”。会计凭证的右侧是指会计凭证所附的原始凭证的数量,必须在凭证上标记以进行验证;如果基于相同的原始凭证填写了多个开票凭证,则如果原始凭证需要单独保存,则没有原始凭证的开票凭证应标有“附件××张,请参见xx号会计凭证”。应在附录栏中注明。 8.对于收据或付款凭单左上角的“借方帐户”或“贷方帐户”,它必须是“现金”或“银行存款”,并且不能是其他帐户。凭证中的“借方主题”或“贷款主题”分别是对应于“现金”或“银行存款”的主题。 9.会计凭证填写完毕后应进行审查和检查,并应根据使用的会计方法进行试算。有关人员必须签名并盖章。收银员应根据收据凭证收款,或在根据付款凭证进行付款时,在收据上盖上“收据”或“付款”印章,以免还款和还款,并防止出错。制作计费凭证后,您必须一张一张地打印出凭证,然后将相应的相关帐单粘贴到已打印凭证的背面。具体操作如下:将凭证背面的右上角粘上以粘贴凭证对应的票据,如果票据粘贴后大于票据,则应根据票据的大小整齐地折叠。凭证,然后与未来绑定。之后,应根据凭证业务编号的大小整齐地排列凭证,以便以后查找时也更加方便。
以前,我一直以为我的会计理论知识扎实而强大。就像所有工作一样,我已经掌握了规则。遵守规则是正确的。那么,成为一名优秀的会计师应该没问题。直到现在,我才发现会计实际上更关注它的实用性和实用性。没有操作和实践,其他一切都将为零!会计正在做账。
实习目的:会计是一种从数量和数量两个方面对会计单位的经济业务进行计量,记录,计算,分析,检查,预测,参与决策并进行监督的会计方法。这也是经济管理活动的重要组成部分。会计作为一门应用广泛,重要的经济管理工作,是加强经济管理,提高经济效益的重要手段。经济管理与会计是分不开的。经济越发展,会计工作就越重要。为此,经过四年的大学学习和生活,通过“会计原理”,“中级财务会计”,“高级财务会计”,“管理会计”,“成本会计”和“会计理论”学习,可以说我很熟悉会计。我已经基本掌握了与会计相关的所有专业基础知识,基础理论,基本方法和结构系统,但是这些似乎只是纸上谈兵。如果这些都是理论性的话,如果真的应用了这些东西,那么我想我肯定会无所适从。认为您已掌握一定数量的会计理论只能在这里空话。因此,我坚信“实践是检验真理的唯一标准”,我相信只有将从书本中学到的理论知识应用到实际会计实践中,才能真正掌握这一知识。因此,作为一名会计专业的学生,在2005年的寒假期间,我荣幸地参加了将近一个月的专业实习。 2.实习单位的情况。我的家在安徽。我今年寒假要回去。自从我即将毕业以来,成千上万的思想集中在我的心中。自然,我想找到一份好工作并首当其冲。但是,由于我们专业的特殊性,会计-具有很强的实用性和可操作性的主题,如果您不进行实际动手练习,而仅依靠书籍中的一些理论知识来从事会计行业,那么你的工作将非常不合适。这样在工作中发生了意想不到的错误。这就是所谓的会计专业人士的审慎。由于我先找不到工作,所以我认为最好先实习!也许工作会解决!改革开放给我的家带来了翻天覆地的变化,特别是过去两年来一系列经济体系的建立。技术开发区带动了乡镇和农村经济的发展。得知此消息后,在朋友的推荐下,我找到了离我们家比较近的古镇县经济技术开发区,想在这里使用。我的专业技能,发展我的专业头脑。在去开发区的路上,我充满了情感,回想起以前的场景:没有建筑物,没有道路。如今,直的混凝土道路穿过开发区,高层建筑从道路两侧的地面升起。从远处观看时,它们就像天堂一样与乡村景观形成鲜明对比。带着良好的眼光,我来到了水果包装袋纸的专业生产商蚌埠宏远纸业有限公司。该公司成立于2004年2月。尽管它成立不久,但已初具规模。公司占地面积27559.xxxx米,拥有10xxxx员工,固定资产100xxxx万元,年综合生产能力xxxx吨,年产值600xxxx元。它主要生产水果包装袋纸,木浆面条纸等产品。公司实行全面的质量管理,采用先进的生产工艺和完整的测控手段。拥有先进的设备和雄厚的技术力量,具有生产和开发各种水果包装袋及其他产品的能力。该公司生产的“宏远”牌水果纸具有较高的拉伸强度,良好的防水性能,适度的透气性,且卷筒整齐,出袋率高。套袋水果的主要优点是:1.可以有效减少农药中毒,预防病虫害; 2,能有效提高水果的外观质量,使水果具有良好的形状和鲜艳的色彩; 3.促进水果生产; 4.提高果品价格,增加果农收入为果农致富开辟了新途径。公司生产的“宏远”牌系列产品以其优良的品质,良好的使用效果和完善的服务受到广大客户的欢迎,已占领了省内外一定市场。公司承诺:在21世纪的今天,公司将充分利用自身优越的地理位置和自身条件,以一流的服务打造一站式的生产,供应和营销企业,并遵循“秉承自然,服务自然”的原则,最大限度地实现无公害造纸,为公司成为真正的“绿色”造纸企业而不懈努力!
会计实习报告10,000字实习的内容和过程:实习有以下三项内容:
1.费用的收取和分配
2.各种费用的计算方法(品种法,批量法,分步法)
3.准备成本报告并进行成本分析
1.收集和分配生产成本是这次实习的重点和中心环节。成本收集和分配过程实际上是成本计算过程。在这次实习中,我们按照成本会计的基本程序,先后实践了七个部分,包括材料成本,员工工资,其他成本,辅助生产成本,制造成本,废物损失,成品和在制品。
1.在材料成本方面,用于生产产品的原材料和主要材料通常根据产品分别使用,并可根据材料需求直接计入各种产品成本的“直接成本”项目中证书,但有时是一批材料。如果一起使用多个产品,则应根据某种分配方法对它们进行分配并计入每个产品的成本中。如表1-4所示,铸造车间的煤分配和组装车间的304煤分配如表1-5所示。
2.在劳动成本方面,应明确定义产品成本和期间成本之间的工资和福利成本分配,以及不包括在成本和期间成本中的工资和福利成本。应根据成本项目将它们分组,并应包括生产工人。生产成本包括在车间管理人员的制造成本中,并包括在工厂管理部门的管理成本中。如果生产多种产品,则应根据某种方法进行分配,并将其包括在每个成本项目中。如表2-14所示,工资根据生产时间分配给不同的产品。
3.辅助生产成本是企业基本生产服务产生的成本,最终将分配给受益单位。在这种实习中,交互式分配方法主要用于分配在供气车间和机械维修车间产生的生产成本。交互式分配方法分两部分分配辅助生产成本:
(1)。交互式分配:使用(总成本/总劳动量)作为在辅助生产车间内分配的分配率。
(2)外部分配:[(总成本+转入转出)/外国劳动力数量]被用作在辅助车间外部的受益单位之间分配的分配率。
4.制造费用的分配,生产过程中产生的制造费用应按照一定的方法(时间比率,固定物料比率,直接物料比率等)分配并包括在相关产品的基本生产成本项目中。 )。
5.废物损失的计算是特殊企业中的一项非常规会计工作。在计算中,不可修复废物的生产成本和可修复废物的成本包括在“废料损失”帐户中。对于借方,报废的补偿和残值将记入“报废损失”帐户,然后将净损失结转。
7.计算成品和在制品成本时的成本会计的最后一项。企业应根据月末在制品数量,每月变化量,各种费用变化以及配额管理的依据进行选择。制定本地分配方法。在这次实习中,我们采用时间近似输出法,将产品转换为成品数量后,按比例分配它们,以计算在制品和成品的成本。
2.在采用各种产品成本计算方法时,第二个内容是企业应根据自身的生产特点,生产组织的经营类型和成本管理要求确定计算方法。其中,品种法中最基本的方法,会计程序与上述成本费用收支分配程序基本相同;批量法是以批量为计算对象,是订单生产,成本计算期间与会计报告不一致期间的一种,一般不考虑在产产品和产成品的分配。分步法是以生产步骤为计算对象,适合批量生产。
3.第三项是费用报告的编制和分析。这项工作可以将报告数据转换为有用的信息,以帮助用户改善决策。没有固定的分析程序,主要有两种比较分析方法和因子分析方法。在这次实习中,采用了比较分析方法。通过比较本期与上期,本期与上年同期,本期具有历史较高水平,找出了差距并分析了原因,从而提出了减少的方法。费用和支出。 ,是提高经济效率的好策略。
会计研究生实习周刊(二)
实习是每个学生都必须拥有的经验。它使我们能够在实践中理解社会,并使我们能够学习很多我们在课堂上学不到的知识。它打开了我们的视野,增加了我们的知识,并为我们将来进一步进入社会奠定了基础。坚实的基础。会计是指计算,记录和收集有关特定事物的相关数据,并将其转换为有用的财务信息,以供用户通过处理进行决策。掌握会计工作不仅需要学习书籍中的各种会计知识,还需要积极参与各种会计实习机会,使理论与实践有机结合。只有这样,您才能成为高素质的会计专业人士。天赋。
三实习流程与安排
实习时间为06.8.01-06.9.15,共45天,时间表如下:
第一周:1.了解公司的财务状况和人员配备
2,了解公司的财务程序和财务制度
3.熟悉会计凭证的编制()
第二周:1.熟悉会计账簿的登记
2.熟悉现金日记帐和银行日记帐
第三周:1.去生产单位了解产品的生产过程
2,了解产品生产的主要原料和辅助材料
3.了解产品的成本结构
第四周:1.练习产品的生产物料核算
2.实行产品成本核算
3.协助公司的会计人员进行工资计算
4.协助公司会计编制财务报表
5.协助公司的会计人员准备生产和月度销售的月度报告
第五周:1.在统计部门担任助理
2.分别完成2006年初至2006年8月该公司无水三氯化铝包装桶的销售清单。
第六周:1.协助公司财务部门进行现场库存盘点
2.协助公司的会计人员执行计算机化的会计操作,包括凭证的输入和检查,出纳日记帐的注册以及各种子公司帐户的注册。
3.辅助总账会计准备江总表,总账登记和期末会计数据处理。
4.了解电子报告的准备。
四实习感
(1)会计作为一门应用学科,是一项重要的经济管理工作,是加强经济管理,提高经济效益的重要手段。经济管理不能与会计分开。经济越发展,会计工作就越重要。
会计在改善企业管理中的经济方面起着重要作用。它的发展势头来自两个方面:一是社会经济环境的变化;二是社会经济环境的变化。二是会计信息用户信息需求的变化。前者是基本动力,后者决定了对会计信息的数量和质量的需求。自本世纪中叶以来,以计算机技术为代表的信息技术革命对人类社会的发展产生了深远的影响,信息时代已成为我们所处时代的恰当写照。
(2)在与时俱进的时代,信息用户的社会经济环境和信息需求正在发生深刻的变化。会计发生了前所未有的变化。这一变化主要体现在两个方面:首先,会计技术和方法不断更新。计算机会计已经或正在取代人工簿记,并且当企业建立Intranet时,就可以进行实时报告。二是会计应用范围的不断扩大。会计的变化源于企业制造环境的变化以及管理理论和方法的创新,后两者也是由于外部环境的变化而引起的。
(3)根据实习安排,我去了一家以生产为导向的公司,为期一个半月的实习。该实习的具体内容如下:
1.根据经济业务填写原始凭证和会计凭证
2.根据会计凭证注册日记帐
3.根据会计凭证和所附原始凭证注册子公司账户
4.根据会计凭证和子公司帐户计算产品成本。在逐步结帐算法中,使用综合结转方法根据会计凭证和明细帐计算产品成本
5.根据会计凭证编制帐户汇总表
6.根据科目汇总表注册总分类帐
7.对帐(编制试算表)
8.根据给定的相关内容准备本月的资产负债表和损益表
(4)会计电算化是会计史上一个崭新的一页。电子计算机的应用首先带来了数据处理工具的变化,也带来了信息载体的变化。经过计算机会计后,传统的会计方法和会计理论将产生巨大影响,从而产生会计系统和会计工作管理。制度变迁。电算化促进了会计的标准化和规范化,普及化促进了管理的现代化。
实习单位以半手动和半计算机方式进行会计核算。人工会计主要包括物料会计和产品成本会计。工资核算和报告编制主要通过数据汇总计算机化实现。
(5)通过这次实习,我不仅提高了实践能力,而且增加了实际操作经验,缩短了抽象教科书知识与实际工作之间的距离,为实际财务工作提供了新的起点。此外,我们充分意识到自己的缺点。由于计算机化并非在每个单元中都是通用的,因此,我国许多会计实体现在都使用半手工和半计算机化会计来进行会计,因此在实习期间不需要学校。自学算盘知识。
在当今经济发展的时代,作为金融与会计专业的学生,您应该更好地学习金融与会计专业的专业知识,并为在校学习打下坚实的理论基础;在财务实习中按要求认真参与每个实习机会,总结实践经验,积累自身的学习不足,密切关注和了解会计工作发展的最新趋势,为以后的会计工作打下坚实的基础。成为一名名副其实的会计专业人士,并找到在大浪中站立的地方,让我学到的东西可以为社会经济做出应有的贡献。
随着会计制度的完善,社会对会计人员的重视和严格要求。作为未来社会的会计专业人士,为了顺应社会的要求,增强社会的竞争能力,我们也应该严格按照自己的素质,训练有素的我参加暑假实习。在浙江华鑫控股集团有限公司实习后,我结合自己的知识对专业业务有了更深刻的了解,使我能够充分理解理论与现实的关系。实习的内容主要包括会计业务,从原始凭证到会计报表的过程以及公司的资产运营,财务预算等。浙江华鑫控股集团由中外合资杭州华鑫螺纹实业有限公司组成。股份有限公司,杭州华成高分子纤维有限公司,杭州信阳化纤织造有限公司,杭州华鑫进出口贸易有限公司和杭州华鑫房地产有限公司。实行总经理负责制,下设总工程部,企业管理部,经济计划部,系统集成部,财务会计部,代理产品部。总资产超过3.6亿元。年产各类涤纶绣花线10000余吨,各类涤纶纱5万吨以上,加工织造各类涤纶布,棉布1500万米以上,年出口贸易年销售额已超过1000万美元,年销售额已达1000万美元。亿元以上,产品远销欧美,东南亚等地区。为了积极响应国家的战略决策,浙江华鑫控股集团有限公司实行科学,现代的企业管理制度,在装修设计过程中注重企业形象,尊重业主的装修理念,并收取低廉的费用。在市场经济条件下保持高质量。为业主提供一流的装饰服务,赢得了众多客户的坦诚合作和青睐。公司遵循“科学管理,优质高效,客户至上”的质量方针,以适应市场需求为基础,以“蓝纺”品牌为基础,以质量取胜,通过参与市场竞争降低成本,并为客户提供越来越好的质量服务可以使客户获得更大的收益。
会计服务包括以下内容:(1)原始凭证的验证; (二)准备会计凭证; (三)会计账簿登记; (四)编制,分析和解释会计报告; (五)会计目的企业管理中各种事项的处理; (六)内部审计; (七)整理和保存会计档案; (八)应当按照法律,惯例处理的其他会计事项。各种会计操作应包括预算,决算,成本,收银员和其他各种会计操作。企业会计通常具有清晰的业务流程。这取决于用户部门向材料部门提交申请计划。任务下达后,用户部门根据生产计划提出原材料采购计划。该计划基于“合格材料分销供应商清单”和产品“合格部件供应清单”等文件要求,填写名称,规格,质量等级,制造商,数量,购买时间,所需到达时间,申请单位,原材料或设备的项目分号等应详细,仔细,并由主管人员签字确认。在企业中准备报表也是非常重要的事情。会计报表的目的是向企业信息的用户提供有用的信息。会计信息必须准确,全面和及时。但是,当前的财务报表有很多限制。在电子商务时代,基于网络技术平台的支持,报告的生成将实现自动化,网络化和不定时,从而突破了时间和空间的限制。随着电子信息的飞速发展,人类正迅速进入信息社会。网络经济正以人们没有想到的速度迅速发展。在短短的几年中,电子商务作为网络经济的重要组成部分已经进入人们的视野,并对传统会计产生了深远的影响。江华新控股集团财务部门根据信息时代的要求,基本实现了管理的信息化,自动化和网络化。
一个半月的实习期结束了。在为期四个星期的实习期间,我学到了很多我在教室里学不到的知识。我受益匪浅,这是今生最重要的经历。当我们学习财务管理近三年时,可以说我们已经很熟悉会计了。我们已经基本掌握了与会计相关的所有专业基础知识,基础理论,基本方法和结构体系。但是这些似乎只是在纸上。如果将这些理论性很强的东西应用到实践中,那么我们也将无法启动并且一无所知。
以前,我一直以为我的会计理论知识扎实而强大。就像所有工作一样,我已经掌握了规则。遵守规则是正确的。那么,成为一名优秀的会计师应该没问题。直到现在,我才发现会计实际上更关注它的实用性和实用性。没有操作和实践,其他一切都是零!会计正在做账。以下是我从本书无法学到的通过会计实习中学到的会计学的特征和积累,以及许多非主题性的原则。
首先,它是会计的连通性,逻辑和标准化。 。这是第二个。
然后开始了日常业务,主要包括支票和电汇。
再次,市场经济国际化为企业进行跨国税收筹划提供了条件。世界经济的一体化,要求我国企业必须提高国际竞争能力以迎接来自国际市场的挑战,构建具有现代水平的企业财务管理制度迫在眉捷。全球经济的一体化,必然带来企业投资、经营和理财活动的国际化,企业在不同国家发生的经济活动产生的税收负担,不仅要受企业所在国的税收政策影响,而且在更大程度上取决于经济活动所在国的税收政策。不同国家的税收政策因政治经济背景不同而不同,这就为企业进行跨国税收筹划提供了条件,企业税收筹划不仅是一种“节税”行为,也是现代企业财务管理活动的一个重要组成部分。从根本上讲,税收筹划应归结于企业财务管理的范畴,其目标是由企业财务管理的目标决定的。也就是说,在确定税收筹划方案时,不能一味地仅考虑税收成本的降低,而忽略因该筹划方案的实施引发的其他费用的增加或收入的减少,必须综合考虑采取该税收筹划方案是否能给企业带来绝对的收益。因此,为充分发挥税收筹划在现代企业财务管理中的作用,促进现代企业财务管理目标的实现。在本次实习中对企业所得税的计算是企业税收计算中比较繁重的一项,因为中外合资的部分需分开核算,优惠的应税所得额比较难确定。工资的计算分计件工资和计时工资,对个人所得税的计算根据九级累进税率,相对而言计算还是比较容易的,但也是月底年底一项繁琐的业务。在实习中感到虽说理论源于实践并且指导实践,可是实际与理论还是有很大的差异的,特别是会计实物这个与金钱直接挂钩的的业务。
企业需要有人“当家”,而“当家”人则要善于“理财”。这本该是最为普通的道理,却在我国企业过去的实践中往往被忽视。记得日本学者小宫太郎于1986年在北京所作的一场演说中曾经断言:中国没有真正的企业。一时间,我国学术界、企业乃至有关政府部门都无不为之震惊:莫非“外来的和尚”不了解中国有着千千万万的企业?但冷静细想,此言确有其理。中国企业——在小宫太郎看来只是“工厂”、“商店”而已——的基本角色。就财务管理而眼,其内容基本局限于企业“内部”日常的资金、成本及利润管理。企业存在财务管理的内容单一、方法简单、观念陈旧等问题。随着我国社会主义市场经济体制的建立与经济体制改革的不断深化,民营企业迅速发展壮大,己成为促进我国经济发展的重要力量,特别是江浙一带民营企业更是多,所以搞好财务管理已是企业刻不容缓的事了。在公司成长过程中,业务与财务的互相匹配是非常重要的,其中业务所解决的是市场定位、产品、技术、营销、业务流程、赢利模式等方面的问题,财务所要解决的是资金、资产债务结构、资产债务结构、等方面的问题。公司财务是业务成长的重要战略支持,缺乏稳健财务的支持匹配,业务成长的目标就无法实现。
小结:由于会计行业的特殊性我只能参加财务部门中较为简单的工作,如出纳及帮助会计进行帐目的核对等工作。虽然工作不难,时间也不长,但我仍十分珍惜我的第一次真正意义上的企业实践经验,从中也学到了许多学校里无法学到的东西并增长了一定的社会经验。
会计工作繁琐。在实习期间,我一整天都对无聊的账目和数字感到无聊,以至于账目中充满了错误和遗漏。您犯错的次数越多,您遇到的麻烦就越大,而您犯的麻烦就越大,您犯的麻烦就越大。相反,只要你全心全意地做,你就会两面都有。您做得越多,它就越有趣,您做得越多,您就越充满活力。梁启超说:每个职业都有乐趣,只要你愿意继续,乐趣就会自然而然地发生。因此,不要做任何事:粗心,粗心,浮躁。
会计毕业生实习周记(三)
初来乍到,我这一介书生顿显窘迫,紧张地有点说不出话来,含糊其词地把自己的大学生活、学习情况作了一个汇报,然后就是沉默不语。
公司经理看出我的局促感,于是打破僵局说:“小伙子,长得蛮帅气的嘛!”一句不经意的夸赞顿时消除了我心中的紧张情绪,我笑了笑说:“多谢经理夸奖!以后有许多向经理您学习的地方,还请赐教。”
看似平淡,像拉家常一样,我和经理就这样认识了,经理也姓张。这时候张经理打了一个电话,让财务科的一位负责人过来,我坐在经理的办公室等着。
一会儿,来了一位中年人,经理介绍说这是公司财务部的王会计,你以后就跟着他学习吧。我连忙起身,与他握手致意,并把自己此次的一些实习情况又说了一下。王会计点点头,笑着说:“好好干!”就这样,我的实习开始了。
(一)2014年1月25日,第一天上班,心里没底,感到既新鲜又紧张。新鲜的是能够接触很多在学校看不到、学不到的东西,紧张的则是万一做不好工作而受到批评。
也许是公司成立的时间不长,造纸厂的会计部并没有太多人,只设有一个财务部长,一个出纳,两个会计员,而我所见到的王会计就是其中一个。
也许同是家乡人的缘故吧,王会计对我非常和气。他首先耐心地向我介绍了公司的基本业务、会计科目的设置以及各类科目的具体核算内容,然后又向我讲解了作为会计人员上岗所要具备的一些基本知识要领,对我所提出的疑难困惑,他有问必答,尤其是会计的一些基本操作,他都给予了细心的指导,说句心里话,我真的非常感激他对我的教导。在刚刚接触社会的时候,能遇上这样的师傅真是我的幸运。虽然实习不像正式工作那样忙,那样累,但我真正把自己融入到工作中了,因而我觉得自己过得很充实,觉得收获也不小。在他的帮助下,我迅速的适应了这里的工作环境,并开始尝试独立做一些事情。
(二)第一天算是熟悉了一下公司的基本情况,第二天,我按照上班的时间早早地来到单位,先把办公室的地板、桌椅打扫干净,然后又把玻璃擦了擦,第一项工作完成了,我满意的给了自己一个微笑。
王会计也准时来到办公室,他对我说,今天主要让我浏览一下公司以前所制的凭证。
一提到凭证,我想这不是我们的强项吗?以前在学校做过了会计模拟实习,不就是凭证的填制吗?心想这很简单,所以对于凭证也就一扫而过,总以为凭着记忆加上大学里学的理论对于区区原始凭证可以熟练掌握。也就是这种浮躁的态度让我忽视了会计循环的基石——会计分录,以至于后来王会计让我尝试制单时,我还是手足无措了。这时候我才想到王师傅的良苦用心。于是只能晚上回家补课了,我把《会计学原理》搬出来,认真的看了一下,又把公司日常较多使用的会计业务认真读透。毕竟会计分录在书本上可以学习,可一些银行帐单、汇票、发票联等就要靠实习时才能真正接触,从而对此有了更加深刻的印象。别以为光是认识就行了,还要把所有的单据按月按日分门别类,并把每笔业务的单据整理好,用图钉装订好,才能为记帐做好准备,呜呼!这就是会计所要从事的工作。
(三)在接下来的日子里,我所作的工作就是一边学习公司的业务处理,一边试着自己处理业务。
尽管会计看上去有点像小学生会做的事情,但是如果没有一定的耐心和照顾,很难进行如此大量的重复性工作。例如:
1.写错数字就要用红笔划横线,再盖上责任人的章子,这样才能作废。而我们以前在学校模拟实习时,只要用红笔划掉,在写上“作废”两字就可以了。
2.写错摘要栏,则可以用蓝笔划横线并在旁边写上正确的摘要,平常我们写字总觉得写正中点好看,可摘要却不行,一定要靠左写起不能空格,这样做是为了防止摘要栏被人任意篡改。在学校模拟实习时,对摘要栏很不看中,认为可写可不写,没想到这里还有名堂呢!真实不学不知道啊!
3.对于数字的书写也有严格的要求,字迹一定要清晰清秀,按格填写,不能东倒西歪的。并且记帐时要清楚每一明细分录及总帐名称,而不能乱写,否则总帐的借贷双方就不能结平了。
如此繁琐的程序让我不敢有一丁点儿马虎,这并不是做作业或考试时出错了就扣分而已,这是关乎一个企业的帐务,是一个企业以后制定发展计划的依据。
所有的帐都记好了,接下来就结帐,每一帐页要结一次,每个月也要结一次,所谓月清月结就是这个意思,结帐最麻烦的就是结算期间费用和税费了,按计算机都按到手酸,而且一不留神就会出错,要复查两三次才行。一开始我掌握了计算公式就以为按计算机这样的小事就不在话下了,可就是因为粗心大意反而算错了不少数据,好在王会计教我先用铅笔写数据,否则真不知道要把帐本涂改成什么样子。这真是应了一句话:不试不知道,一试吓一跳!
从制单到记帐的整个过程基本上了解了个大概后,就要认真结合书本的知识总结一下手工做帐到底是怎么一回事。王会计很要耐心地跟我讲解每一种银行帐单的样式和填写方式以及什么时候才使用这种帐单,有了个基本认识以后学习起来就会更得心应手了。
当其他人提到柜员时,他们以为是银行家。实际上,经营银行只是柜员的重要任务之一。当我和收银员聊天时,我知道经营一家银行并不容易。除了知道如何在每项业务中与银行打交道外,我还需要有忍耐精神。想想寒冷的冬天或炎热的天气。谁不想呆在办公室里感到舒适,但是收银员必须每隔一两天去银行一次,这并不容易。说到税收控制机器或近年来计算机会计的发展,一切都必须计算机化。税控机器将打印出发票单,金额和税额分为两列,并且必须在原始凭证中将它们分类在一起。但是要完全掌握该原理并不是那么简单。
快过年的那几天,公司事情主要是处理年底结账及福利,每个员工脸上都洋溢着微笑,想必是快要发工资的喜悦所致吧!
大年初六,公司正常上班,我也被作为一名准员工按时报到,继续从事我的工作。
有了前面的一些接触,再次操作就感觉得心应手了,而且这个时候,对于农村来说,年味还浓,大家都还沉浸在过年的那一番喜悦之中,所以,从初六到十四,厂里业务不是很多,大家看起来也不是很忙,我闲着没事就去厂里转转,而后就是向师傅们请教。
我的虚心学习得到了公司的认可,由于要早点返校,我不得不结束我的这次实习,临走的那一天,一种日久生情的感觉油然而生,相处长了真有点舍不得,公司张经理在我临走的时候说:“如果你回家乡发展的话,不要忘了和我联系!”说罢,递给我一张名片。我双手接过,连同实习鉴定表一起装进口袋,这一天是2014年3月5日。
我的为期近一个月的实习就此结束了。
